重量级全栖框架,为二次开发而生
这是一款现代化、快速、高效、便捷、灵活、方便扩展的应用开发骨架。
RageFrame 创建于 2016 年 4 月 16 日,一个基于 Yii2 高级框架的快速开发引擎,目前正在成长中,目的是为了集成更多的基础功能,不再为相同的基础功能重复制造轮子,开箱即用,让开发变得更加简单。
2018 年 9 月 10 日 2.0 版本正式上线,经过 1.0 版本一年多的开源反馈磨合,以更加优秀的形态出现。对 1.0 的版本进行了重构优化完善,更好的面向开发者进行二次开发。2.3.x 版本更是优化了底层突出了服务层,分离业务逻辑,支持多商户。
2022 年 2 月 28 日 3.0 版本发布。
- 极强的可扩展性,应用化,模块化,插件化机制敏捷开发。
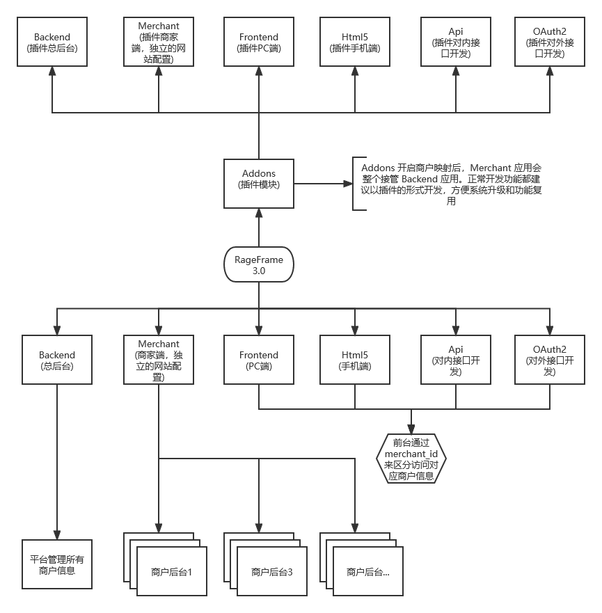
- 极致的插件机制,微核架构,良好的功能延伸性,功能之间是隔离,可定制性高,可以渐进式地开发,逐步增加功能,安装和卸载不会对原来的系统产生影响,强大的功能完全满足各阶段的需求,支持用户多端访问(后台、微信、Api、前台等)。
- 极完善的 RBAC 权限控制管理、无限父子级权限分组、可自由分配子级权限,且按钮/链接/自定义内容/插件等都可加入权限控制。
- 只做基础底层内容,不会在上面开发过多的业务内容,满足绝大多数的系统二次开发。
- 多入口模式,多入口分为 Backend (后台)、Merchant (商户端)、Frontend (PC前端)、Html5 (手机端)、Console (控制台)、Api (对内接口)、OAuth2 Server (对外接口),不同的业务,不同的设备,进入不同的入口。
- 对接微信公众号且支持小程序,使用了一款优秀的微信非官方 SDK EasyWechat 5.x,开箱即用,预置了绝大部分功能,大幅度的提升了微信开发效率。
- 整合了第三方登录,目前有 QQ、微信、微博、GitHub 等等。
- 整合了第三方支付,目前有微信支付、支付宝支付、银联支付,二次封装为网关多个支付一个入口一个出口。
- 整合了 RESTful API,支持前后端分离接口开发和 App 接口开发,可直接上手开发业务。
- 一键切换云存储,本地存储、腾讯 COS、阿里云 OSS、七牛云存储都可一键切换,且增加其他第三方存储也非常方便。
- 全面监控系统报错,报错日志写入数据库,方便定位错误信息。支持直接钉钉提醒。
- 快速高效的 Servises (服务层),遵循 Yii2 的懒加载方式,只初始化使用到的组件服务。
- 丰富的表单控件(时间、日期、时间日期、日期范围选择、颜色选择器、省市区三级联动、省市区勾选、单图上传、多图上传、单文件上传、多文件上传、百度编辑器、百度图表、多文本编辑框、地图经纬度选择器、图片裁剪上传、TreeGrid、JsTree、Markdown 编辑器)和组件(二维码生成、Curl、IP地址转地区),快速开发,不必再为基础组件而担忧。
- 快速生成 CURD ,无需编写代码,只需创建表设置路径就能出现一个完善的 CURD ,其中所需表单控件也是勾选即可直接生成。
- 正常开发只需要开发商户端
- 完善的文档和辅助类,方便二次开发与集成。
【系统 - 首页】







- 具备 PHP 基础知识
- 具备 Yii2 基础开发知识
- 具备 开发环境的搭建
- 仔细阅读文档,一般常见的报错可以自行先解决,解决不了再来提问
- 如果要做小程序或微信开发需要明白微信接口的组成,自有服务器、微信服务器、公众号(还有其它各种号)、测试号、以及通信原理(交互过程)
- 如果需要做接口开发(RESTful API)了解基本的 HTTP 协议,Header 头、请求方式(
GET\POST\PUT\PATCH\DELETE)等 - 能查看日志和 Debug 技能
- 一定要仔细走一遍文档
在使用中有任何问题,欢迎反馈给我,可以用以下联系方式跟我交流
QQ群1:655084090 (2000人快满)
QQ群2:1148015133 (新群)
GitHub:https://github.com/jianyan74/rageframe3/issues
Gitee:https://gitee.com/jianyan94/rageframe3/issues
感谢以下的项目,排名不分先后
Yii:http://www.yiiframework.com
EasyWechat:https://easywechat.com
Bootstrap:http://getbootstrap.com
AdminLTE:https://adminlte.io
...
RageFrame 遵循 Apache2 开源协议发布,并提供免费使用。
本项目包含的第三方源码和二进制文件之版权信息另行标注。
版权所有Copyright © 2016-2023 by RageFrame www.rageframe.com
All rights reserved。


