코드 스테이츠에서 진행한 팀 프로젝트 'YourTube' 입니다.
Yourtube는 사용자의 유튜브 좋아요 리스트 내에서의 검색기능을 제공하는 SPA 입니다.
프로젝트는 2주간 진행되었고 총 4명으로 이루어진 팀이 프로젝트를 진행했습니다.
개요
- 프론트엔드는 React.js, OAuth 2.0, 백엔드는 Express, MySQL, Node.js기반으로 진행되었습니다
- 사용자가 구글 로그인을 하면, 백엔드는 구글 OAuth 인증을 통해 유튜브 좋아요 데이터를 크롤링합니다.
- 크롤링한 유튜브 좋아요 데이터를 기반으로 프론트엔드에서 리스트와 검색기능을 구현합니다.
역할
- 프로젝트 팀에서 팀장을 맡아 아이디어와 데드라인 기준, 미션을 부여했습니다.
- 팀의 일정 관리를 맡았습니다. 팀의 깃 워크플로우를 설계하고 피드백을 반영했습니다.
- 구글 OAuth 인증을 사용한 로그인 구현을 담당했습니다.
진행 순서
- 작업환경 셋팅
- Node.js를 기반으로 진행했습니다. npm을 사용하여 필요한 패키지를 설치합니다.
- 코드 내 각종 오류를 방지하기 위해 ESLint를 사용했습니다.
- 기능 구현
- React를 사용하여 로그인 컴포넌트를 구현하고 라우터로 App.js와 연동합니다.
- 구글 OAuth 인증 방식을 사용하여 구글 계정 로그인 기능을 구현합니다.
- 사용자(Resource Owner)는 구글(Resource Server)에게 Yourtube(Client)의 접근을 허용한다는 정보를 보냅니다. 정보는 Yourtube가 유튜브 API의 사용을 허용한다는 내용입니다.
- 구글은 authorization code를 사용자에게 전달하고 사용자는 이를 다시 Yourtube에 전달합니다.
- Yourtube는 authorization code를 구글에 제출하고 이를 확인한 구글은 Yourtube의 접근을 승인합니다.
- 구글은 Yourtube에게 Access token을 발급하고 Yourtube는 이를 가지고 유튜브 API를 사용합니다.
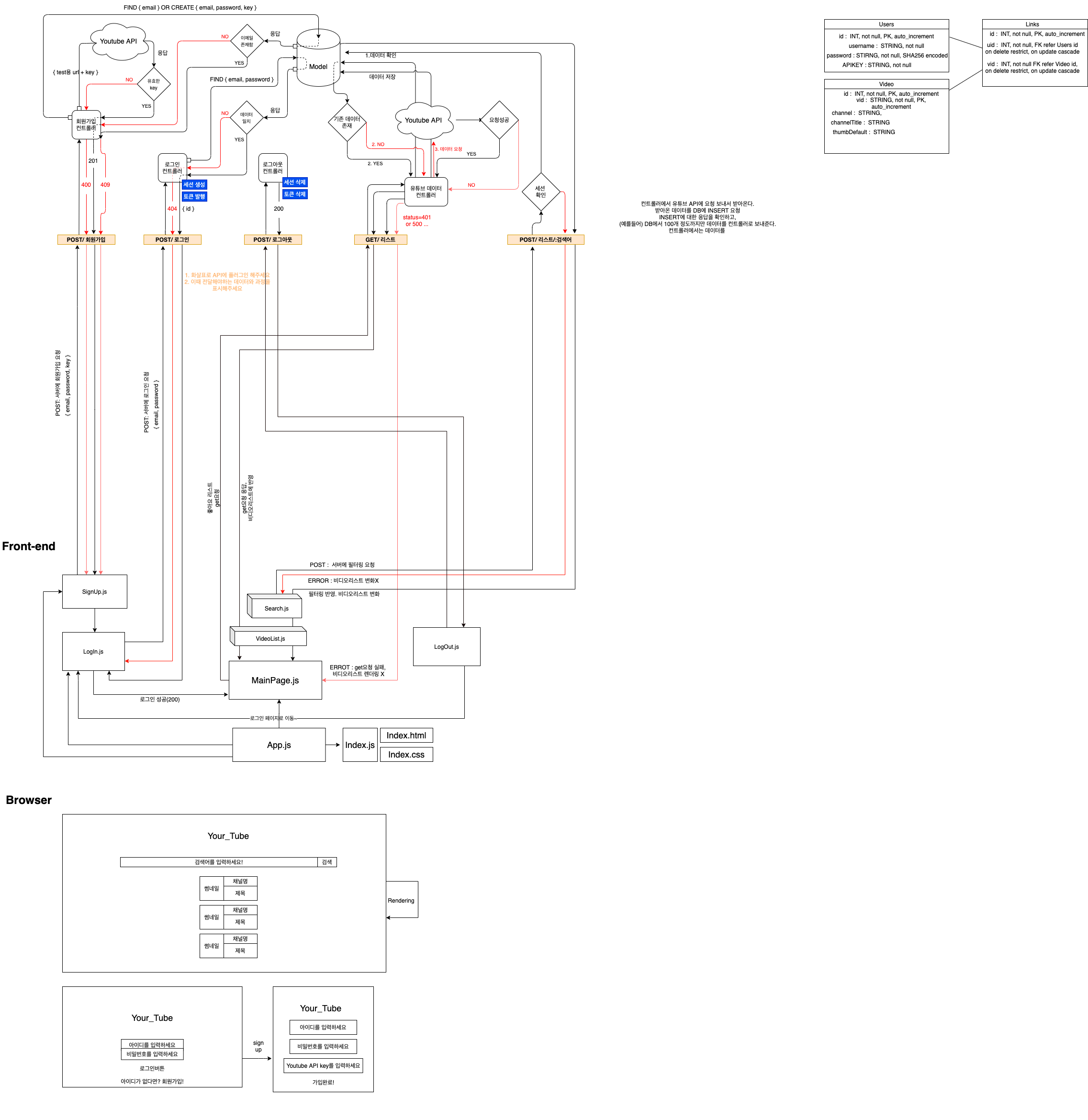
프로젝트 진행의 기준이 되었던 와이어프레임입니다. 모든 컴포넌트 간의 커뮤니케이션을 표현했습니다.
