Scripting Documentation - New Structure (Reorganizing) #76
Replies: 6 comments 10 replies
-
Beta Was this translation helpful? Give feedback.
-
|
I liked your reorganization. Later, I will make some comments and give some ideas. |
Beta Was this translation helpful? Give feedback.
-
|
At first, I thought you were cutting the "Getting Started" too short, but now I agree that it should teach only how to make the basic setup.
Notice that, after the basic setup, the paths of each Persona are different, so it makes sense cutting it there. Now, about User B, I think he should have the option for a "full course" on scripting. I.e., a sequence of "chapters" that teaches things from the fundamentals. Writing the complete thing is a difficult task, but I think I already can write the first chapters of it, so I think it can be considered a realistic goal to have a full course like this on a long term timespan. I'm thinking of something like this (the chapters in blue, and each one would be a page inside the documentation): This map: About the Cheat Sheet As I said before, an example for each method would be useful. Just today, I spent like an hour trying to make get working the method to change the shape of a node. Try to create it and notice which path do you take to find an answer (I will leave the answer in a spoiler bellow). Spoiler warningThe path I took was:
The Cheat Sheet could help in this process. |
Beta Was this translation helpful? Give feedback.
-
Scripting / formulas in FP can use Java-style code instead of Groovy-style. All in all, feel free to write Java-style scripts. They will work just fine in Freeplane. node.getCloud().setShape("ROUND_RECT")Finally, in case of documentation for beginners, I would propose to decide on one style and stick to it, at least within a single script / snippet. |
Beta Was this translation helpful? Give feedback.
-
|
Just to update my current situation here: I wanted to learn a bit about Java before writing up the scripting pages in the documentation. Only last week, I managed to allocate some time in my weekly schedule to go through a basic Java course. So, I will still need some time before I learn enough to write those pages that I planned above. |
Beta Was this translation helpful? Give feedback.
-
|
Please check my post Using ChatGPT to Develop High Quality Documentation for Freeplane Features . It might simplify everything. |
Beta Was this translation helpful? Give feedback.





Uh oh!
There was an error while loading. Please reload this page.
-
INTRO
In our ensemble meeting, we discussed having a new outline to our Scripting Documentation.
I did A LOT of thinking about the content & structure, and I came up with a possible way to restructure our scripting documentation in a very useful way.
In order to think and organize, I used a little program called Freeplane (did you know that it is an amazing program?)
in my mindmap:
here we go...
CATEGORIES
These are my suggested main categories.
LETS TALK ABOUT CHEAT SHEET (& LARGE SCRIPT COLLECTION)
First, lets talk about cheat sheet. This is the most important part that is currently missing in the scripting documentation. This is the main key that will unlock the potential of people adding more examples and usages. I dont know if the name is correct but what i mean by this is having :
I tried to do something recently, #20 but then i looked and saw that the "getting started" guide already contains a lot of info, and i stopped (my mistake).
Others also tried to point out that it is needed: #73
Now, regarding the "large scripts collection": during our ensemble meeting, I put our existing "scripts collection" in "references"... but after thinking about it today, it is far from it. Currently, the existing "scripts collection" is a mixture of cheat sheet material, and large scripts. Think about it, part of the scripts there have the purpose of showing one specific capability (and should move to cheat sheet) and some of them are just large scripts that are doing many things, and we can keep them in the "large scripts collection".
if you want me to be more specific, these scripts should go to cheat sheet (maybe after small refactoring):
clipboard:
https://docs.freeplane.org/#/scripting/Scripts_collection?id=copy-link-of-a-node-to-the-clipboard
sorting nodes:
https://docs.freeplane.org/#/scripting/Scripts_collection?id=sort-child-nodes-alphabetically-by-length-or-by-other-properties
attributes:
https://docs.freeplane.org/#/scripting/Scripts_collection?id=add-up-attribute-values-of-subnodes
and these scripts should go to larger scripts:
https://docs.freeplane.org/#/scripting/Scripts_collection?id=create-a-map-with-firefox-bookmarks
https://docs.freeplane.org/#/scripting/Scripts_collection?id=pomodoro-timer
MANUAL
Scripting Manual will contain every explanation about freeplane scripting.
currently can contain:
Note also that i split the security considerations into their topics (formulas, add ons). it should be there, not separated.
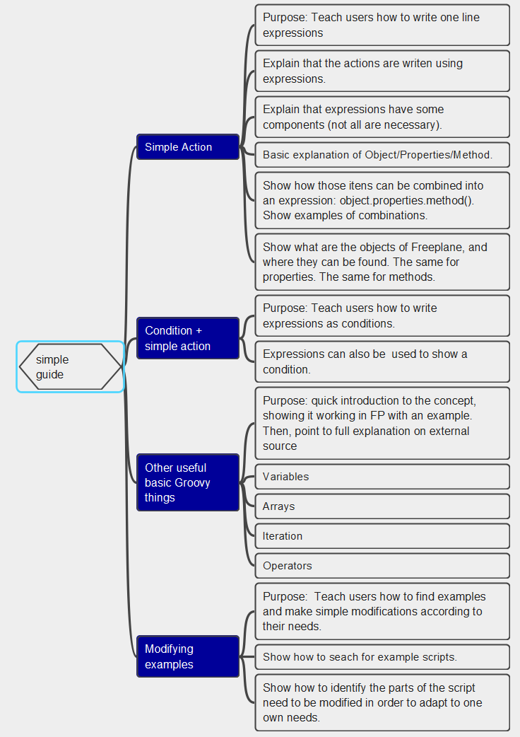
GETTING STARTED GUIDE
This guide is currently under the scripting folder. when you click on "scripting" you get a huge page. This page is currently very messy. it contains a lot of information about many topics. in my opinion, a lot content should move to cheat sheet, and the guiding principle of this guide is not to include as much as possible, but rather to have "a simple way to start writing very simple scripts in freeplane", and if the user wants to know more he should go to other pages (that will be organized by categories).
REFERENCES
finally, references. we will put links to resources like groovy language and concept for non-programmers (that are explained already on the internet), and the api (or instructions of how to view it from the freeplane).
SUMMARY
So this is my proposed new structure for the scripting documentation.
I include the mindmap here: scripting_docs_new_structure.zip
I am not sure how much of this re-organization i will be able to do by myself. it includes a lot of work such as re-organizing and breaking up the "getting started guide" and also the "scripts collections" into the cheat sheet, but i will do my best.
I will wait for your comments before proceeding.
Beta Was this translation helpful? Give feedback.
All reactions